19 年
手机商铺
入驻年限:19 年
翌圣生物
上海
体外诊断、耗材、技术服务、抗体、ELISA 试剂盒、细胞库 / 细胞培养、试剂
生产厂商
公司新闻/正文
455 人阅读发布时间:2025-03-13 08:39
mRNA技术作为一种新兴的生物技术,具有巨大的应用潜力。从 mRNA 疫苗到 mRNA 药物,这一技术为疾病的预防和治疗提供了全新的思路。然而,mRNA 技术的发展并非一帆风顺,其中最大的挑战之一便是副产物双链 RNA(dsRNA)的形成。dsRNA 作为一种免疫刺激分子,会引发机体的免疫反应,从而影响 mRNA 的安全性和有效性。因此,如何减少 dsRNA 的形成,成为 mRNA 技术领域亟待解决的关键问题。

传统解决方案依赖繁琐的纯化工艺,但成本高、效率低,且难以彻底清除微量dsRNA。作为mRNA体外转录(IVT)的核心工具酶,T7 RNA聚合酶(T7 RNAP)的天然活性(如末端转移酶和RNA依赖的RNA聚合酶活性)被认为是dsRNA形成的关键因素,如何通过定向进化或理性设计改造T7 RNAP,成为全球科研团队竞逐的焦点。

2024年3月3日,我们团队在FEBS Journal发表题为Engineered T7 RNA polymerase reduces dsRNA formation by lowering terminal transferase and RNA-dependent RNA polymerase activities的研究论文。团队成功通过工程化改造T7 RNAP,显著降低体外转录过程中dsRNA的生成(仅为野生型的1.8%),且大幅度提升了合成mRNA的整体效率和质量,推动了基因治疗、疫苗开发领域的跨越式发展。

我们创新性的通过结合定向进化和半理性设计的方法,成功筛选出多个高效低毒的T7 RNAP突变体,这些突变体在减少dsRNA形成方面表现出色。
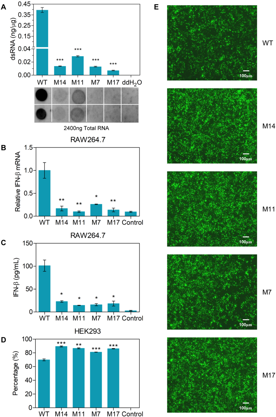
我们构建了随机突变库,设计了一种可实时监测液滴内RNA产物的完整性与dsRNA含量的分子信标探针系统,利用荧光激活液滴分选(FADS)定向进化技术进行超高通量筛选。最终筛选出关键候选突变体Mut1(V214A)、Mut7(F162S/A247T)产生的dsRNA含量显著低于野生型。

同时,我们通过半理性设计方法,构建了十个单点饱和突变库,并利用微孔板筛选技术来识别有益的突变体。其中,微孔板筛选使用了双探针,增加的5’-end探针用于检测RNA产量。在筛选超过1000个突变体后,发现了关键候选突变体Mut11 (K180E)、Mut14 (A70Q)产生的dsRNA含量显著低于野生型,并且未影响转录效率。

为了进一步优化,我们针对上述突变位点构建了DNA shuffling文库,通过微孔板筛选,最终获得组合突变体M17(A70Q/F162S/K180E)。实验显示,M17的dsRNA含量仅为野生型的1.8%,在筛选体系中仅为0.007 ng/μg。
这一结果不仅在体外实验中得到了验证,还在细胞实验中表现出显著的免疫原性降低和蛋白翻译效率提升。我们将突变体转录的mRNA导入RAW264.7细胞后,最优突变体M11产物引发的干扰素β(IFN-β)的mRNA和蛋白表达量仅为野生型的9.7%和12.93 pg/mL。在HEK293细胞中,突变体mRNA的EGFP表达细胞数显著增加,且荧光强度稳定。这表明,减少dsRNA可有效解除PKR介导的翻译抑制,释放mRNA治疗潜力。

为了深入了解突变体降低dsRNA的作用机制,我们通过计算机模拟与功能实验,揭示了突变体是由于降低了RNA依赖的RNA聚合酶(RDRP)活性和末端转移酶活性而导致dsRNA的降低,这一发现为未来进一步优化 T7 RNAP提供了重要的理论依据。

本研究为T7 RNAP的改造提供了新的方法与思路,也为 mRNA 技术的发展注入了新活力。通过减少dsRNA的形成,提升了 mRNA 的质量和安全性。
凭借此项研究成果,我们成功推出了一款大幅降低 dsRNA 含量的GMP级别的T7 RNAP产品(Cat#10629,Cleascrip T7 RNA Polymerase GMP-grade (low dsRNA, 250 U/μL))。该产品在 mRNA 疫苗、mRNA 药物等领域展现出广泛的应用潜力,有望进一步推动 mRNA 技术的蓬勃发展,为生物医学领域带来更多的可能性。
想要获取文章全文或申请产品试用?可扫描下方二维码进行领取咨询!
