19 年
手机商铺
入驻年限:19 年
翌圣生物
上海
体外诊断、耗材、技术服务、抗体、ELISA 试剂盒、细胞库 / 细胞培养、试剂
生产厂商
公司新闻/正文
941 人阅读发布时间:2025-04-18 20:22
环介导等温扩增(LAMP)是一种简单而高效的DNA扩增检测方法,以其特异性强、灵敏度高、快速、准确、简单等特点,在疾病诊断、转基因食品检测等分子POCT领域应用越来越广泛。LAMP技术核心酶—Bst DNA聚合酶的性质,包括聚合活性、链置换能力和热稳定性,在LAMP技术的反应速度和准确性方面起着决定性的作用。
翌圣镁孚泰生物持续专注于酶分子改造研究,依托国家重点研发计划课题一“高性能等温扩增核心酶与量产工艺开发”(课题编号:2022YFF0710101),我们与中国科学院苏州生物医学工程技术研究所(以下简称“苏州医工所”)展开了深入合作,利用荧光激活微液滴分选(FADS)技术,对Bst DNA聚合酶进行了定向筛选,成功进化出了耐热Bst DNA 聚合酶。

苏州医工所长期致力于酶分子改造及超高通量酶筛选技术,自主搭建了FADS平台(图1)。包括光学系统、电路控制、信号采集和微流控模块。针对微流控模块,该团队设计并制造了三种类型的芯片:液滴生成(图1b)、微注射(图1c)、液滴检测与分选(图1d)。基于液滴微流控技术,该平台能够在单细胞水平上筛选大型突变文库,每天的筛选通量超过1000万个突变体。

图1. FADS超高通量酶筛选平台。a、该系统主要由光源、信号发生器、电压放大器、数字电源、光电倍增管(PMT)、信号采集卡、高速摄像机组成。b,液滴生成芯片。c,电场触发的皮升注射芯片。d,荧光激活的液滴分选芯片。
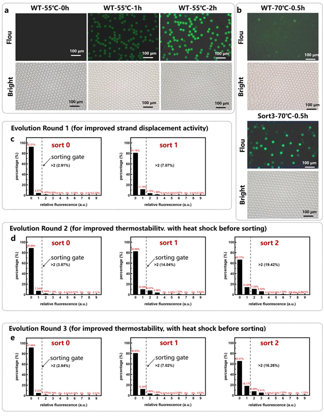
与此同时,翌圣镁孚泰生物的科研人员利用自身丰富的酶应用及改造经验,设计了基于链置换活性筛选探针的Bst DNA聚合酶超高通量筛选方案,并在FADS平台实现应用(图2)。通过半理性设计、随机突变和DNA重组的方式,分别建立Bst DNA聚合酶的突变库,并将其以单细胞的形式包裹到微液滴中。经过三轮的筛选(图3),成功富集到阳性突变体M2和M3。

图2. Bst DNA聚合酶FADS分子改造示意图。a,通过半理性设计(不同颜色代表不同的氨基酸突变)建立多位点饱和突变库。b,在第一轮筛选的阳性突变体的基础上,建立随机突变库以提高热稳定性(红点代表上一轮筛选的优秀突变位点,其他不同颜色的点代表其他不同氨基酸的突变)。c,对第二轮筛选中的突变体进行DNA重组(红点代表前几轮筛选中获得的优秀突变位点)。d,经过三轮筛选,我们成功地分离出了具有更好的热稳定性和链置换能力的突变体。e,将文库转化为大肠杆菌BL21(DE3)细胞。在IPTG诱导后,每个细胞包含各自不同的Bst DNA 聚合酶(不同的颜色代表不同的突变体)。f,当单个细胞被反应体系包裹时,液滴中的荧光缺失,这是由于引物上存在一个猝灭基团。g,裂解试剂破坏细胞结构,导致Bst DNA聚合酶的释放,用于链置换反应。随后,引物被替换,导致液滴发出荧光。h,在FADS分选系统中阳性液滴被富集。

图3. FADS系统的建立和筛选过程。a,不同时间段培养的细胞在微反应器中亮场和荧光图像。b,表达WT和突变文库的微反应器亮场和荧光图像(孵育30 min)。c,第1轮进化阳性菌株的富集。d,第2轮进化阳性菌株的富集。第3轮进化阳性菌株的富集。
随后,苏州医工所团队基于工程化突变体成功研制出专用LAMP试剂反应体系(图4)。实验数据显示,该突变体在55℃恒温条件下将特征峰出现时间由35分钟提前至10分钟以内,且在常规温度区间内的反应速率均显著优于进口N*的Bst 2.0体系。突破性的是阳性突变体展现出70℃极端温度的耐受性,据此联合团队建立起首创性高温LAMP(HT-LAMP)检测技术,为解决传统LAMP检测中顽固性假阳性难题提供了创新方案。研究还创新性开发出基于Bst DNA 聚合酶阳性突变体的冻干型LAMP试剂,相较于野生型Bst DNA 聚合酶,突变体将试剂的贮藏稳定性提升两个数量级,在50℃加速储存条件下仍能维持半年以上活性稳定性。这些突破性进展使Bst DNA 聚合酶突变体成功蜕变为LAMP技术领域中极具应用潜力的核心酶组分。

图4. Bst DNA聚合酶突变体在LAMP检测中的表现。a,Bst DNA聚合酶突变体在不同温度下的LAMP检测中的表现。b,与NEB的Bst DNA聚合酶(绿色)相比,突变体M2(橙色)和M3(红色)在不同温度下对不同靶点的活性显著提高。c,M2在假阳性实验中的表现。d,M3在假阳性实验中的表现。e,Bst DNA聚合酶突变体在50℃热加速实验中的表现。
最后,科研人员对突变体进行分子机制解析,发现了提高链置换活性的新机制,提出了“疏水刀刃”的假说,为进一步提高Bst DNA聚合酶链置换活性提供了理论指导(图5)。

图5. Bst DNA聚合酶的结构分析。a,显示了Bst DNA聚合酶的亚结构,并描述了其与模板和引物的结构位置(PDB:3TAN)。b,N204R突变前后的结构变化。c,I359L突变前后的结构变化。d,F445I突变前后的结构变化。e,E461K和N462K突变前后的结构变化。f,D428K和Y429W突变前后的结构变化。
综上所述,联合团队首次将超高通量微液滴筛选技术应用到Bst DNA聚合酶的进化中,成功筛选出高活性突变体,应用到LAMP体系中,极大地缩短了LAMP反应的出峰时间,提高了酶的热稳定性,确保了酶的长期稳定保存,从而实现了从野生型酶到有应用价值的商品酶的跨越,也充分展示了FADS技术在分子酶高效进化中的巨大威力。
该研究成果以“FADS-Based Directed Evolution of a Robust Bst DNA Polymerase Adapting High-Temperature Loop-Mediated Isothermal Amplification (HT-LAMP)”为题,发表在生物催化领域的期刊ACS Catalysis上(中科院1区TOP,影响因子11.3)。苏州医工所李晓、翌圣生物唐琼卫博士为该论文第一作者,马富强研究员、尹焕才研究员和刘想博士为通讯作者,该研究得到了国家重点研发计划、中国科学院青年创新促进会、江苏省社发项目、山东省重点研发计划、苏州市基础研发试点项目等多个项目的支持。
凭借此项研究成果,翌圣生物将耐热DNA聚合酶进行了产业化(Cat#14410,Hieff® Super Bst DNA Polymerase(2,000 U/μL))。