18 年
手机商铺
入驻年限:18 年
翌圣生物
上海
体外诊断、耗材、技术服务、抗体、ELISA 试剂盒、细胞库 / 细胞培养、试剂
生产厂商
公司新闻/正文
192 人阅读发布时间:2025-06-03 11:08
CHO(中国仓鼠卵巢)细胞是生物制药领域广泛使用的宿主细胞系,凭借其稳定表达外源蛋白、良好的转染效率以及接近哺乳动物细胞的蛋白质翻译后修饰能力等优势,在单克隆抗体、重组蛋白药物等多种生物制品的生产中发挥着关键作用。然而,在生物制品的生产过程中,即使采用严格的纯化工艺,仍可能存在CHO残留DNA,这些残留DNA可能引发潜在的安全风险,如致瘤性、传染性以及免疫源性等问题,因此对CHO残留DNA的检测和片段分析成为确保生物制品安全性及质量可控性的重要环节。
世界卫生组织(WHO)和各国药物注册监管机构均对生物制品中外源宿主DNA残留制定了相应的监测和控制要求。美国食品药品监督管理局(FDA)现行指导方针推荐成品中残留DNA不高于10 ng/剂,对于生物制品宿主细胞DNA残留DNA量上限为100 pg/剂。欧洲药典通则规定生物制品残留DNA度大多为不超过10 ng/剂。中国药典2020年版三部也明确规定,以细胞基质生产的生物制剂外源宿主细胞DNA残留量不能超过100 pg/剂。
除需对DNA的残留量进行严格控制外,残留DNA片段大小分布同样是确定其相关风险因素的重要指标。研究表明,一个功能基因至少在 200 bp 以上,因此大于 200 bp 的DNA片段有可能具有一定的致病性,而且残留DNA片段越大,生物制品的风险等级越高。美国 FDA 在《Chemistry, Manufacturing, and Control (CMC) Information for Human Gene Therapy Investigational New Drug Applications (INDs)》行业指南中建议将非致瘤性连续细胞的残留DNA量限制在 10 ng/剂以下,DNA 大小限制在约200 bp以下。
翌圣生物自主研发的CHO残留DNA检测和片段分析产品,为生物制品生产企业提供了高效、准确的CHO残留DNA质控解决方案。该产品采用先进的荧光探针 qPCR法原理,经过精心设计和验证,能够满足生物制药行业对CHO残留DNA检测和片段分析的严格要求。
符合法规:按照ChP、USP、ICH等要求进行全面验证,性能符合中外法规标准;
保障品质:试剂盒原材料全自主研发,qPCR Mix等酶产品在超洁净酶工厂生产;
配合审计:保障试剂盒生产工艺稳定,批间差可控,有完善的审计文件;
专属性强:特异性检测,不受其他外源基因组DNA干扰。
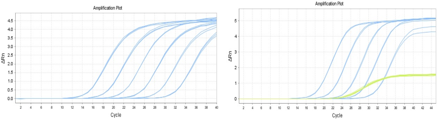
1、CHO残留检测试剂盒线性范围为:3fg/μL~300pg/μL;CHO片段分析试剂盒(88 bp、115 bp、229 bp、505 bp)线性范围均为30fg/μL~300pg/μL。

图1.CHO扩增曲线线性图谱(左)和88 bp片段扩增曲线线性图谱(右)
2、用背景溶液(高蛋白、高核酸、高盐、高低PH)对样本提取,对于不同背景溶液的DNA样本回收率均在70%~130%之间。
表1.CHO残留DNA检测试剂盒模拟样本加标回收

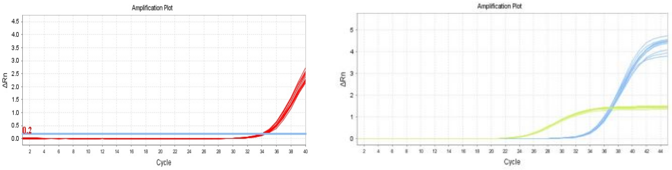
3、CHO宿主细胞DNA残留检测试剂盒(3G)的定量限为0.3fg/uL;CHO残留DNA片段分析试剂盒的四个片段的定量限均为3fg/μL。

图2.CHO残留DNA 0.3fg/μL 检测结果(左)和CHO残留DNA片段分析88 bp片段3fg/μL检测结果(右)
翌圣生物拥有专业的技术支持团队,为客户提供全方位的技术咨询和售后服务。从产品选型、实验方案设计到结果解读,我们都将为客户提供及时、专业的支持,确保客户在使用过程中无后顾之忧。
翌圣生物CHO残留DNA检测和片段分析产品凭借其卓越的性能、可靠的质量和全面的服务,已成为生物制药行业CHO残留DNA质控的解决方案。我们致力于为全球生物制药企业提供高品质的生物试剂和技术服务,共同推动生物制药产业的发展,为人类健康事业做出贡献。
|
产品名称 |
货号 |
规格 |
|
CHO宿主细胞DNA残留检测试剂盒(3G) |
41332ES |
50T/100T |
|
CHO宿主细胞残留DNA片段分析试剂盒 |
41334ES |
4*50T/4*100T |
|
HEK293宿主细胞DNA残留检测试剂盒(3G) |
41331ES |
50T/100T |
|
Vero宿主细胞DNA残留检测试剂盒(2G) |
41307ES |
50T/100T |
|
E.coli宿主细胞DNA残留检测试剂盒(2G) |
41308ES |
50T/100T |
|
Vero宿主细胞残留DNA片段分析试剂盒 |
41314ES |
4*50T/4*100T |
|
HEK293宿主细胞残留DNA片段分析试剂盒 |
41316ES |
4*50T/4*100T |
|
Human宿主细胞残留DNA片段分析试剂盒 |
41326ES |
4*50T/4*100T |